一、目的
-
让一线客服清楚知悉取消出库的应对流程。
-
熟练掌握包裹不同状态下,是否能操作取消出库?如何操作取消出库?
-
降低客服因解答错误造成客户体验感下降。
二、适用范围
本章业务知识适用于客服中心全体工作人员,包括但不限于客服代表、主管、经理等。
三、本章涉及业务范围
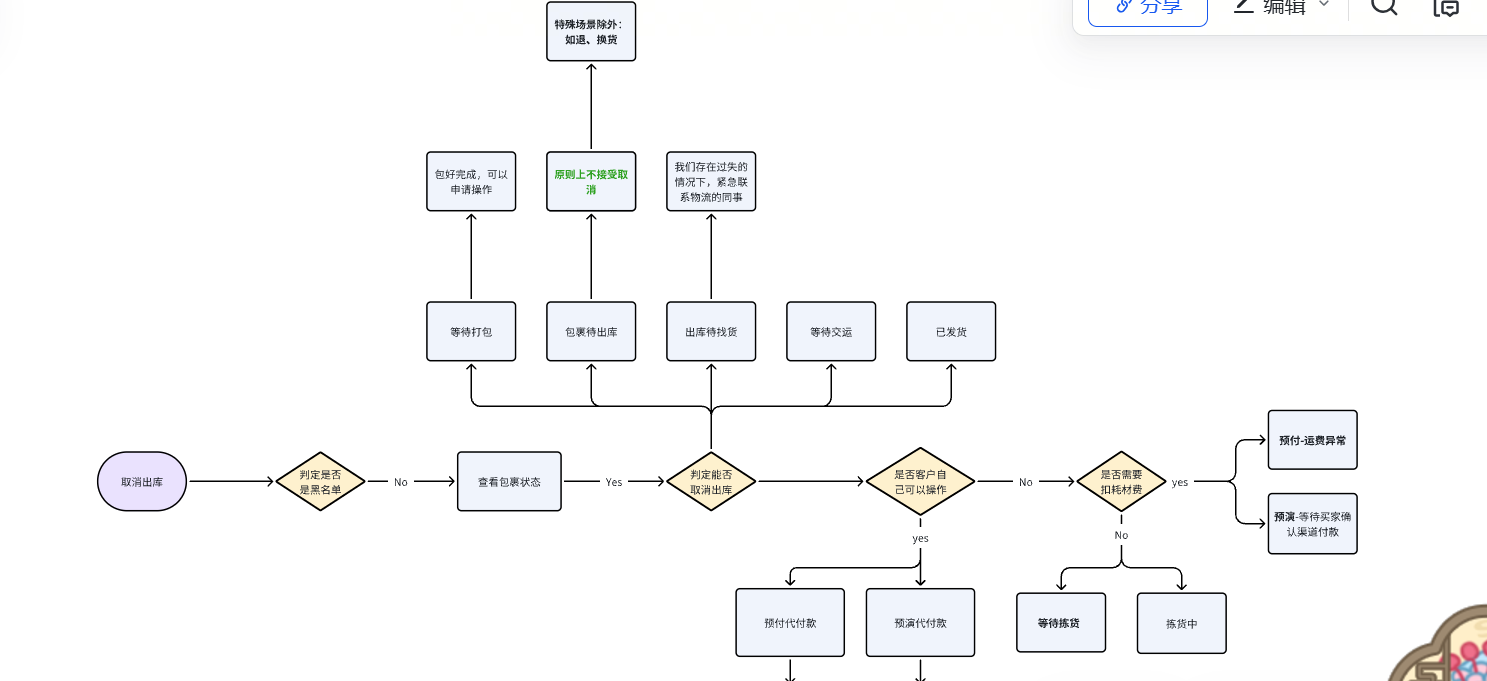
1.取消出库流程图

3.取消申请出库的应对流程
-
通过erp--风控管理--黑名单,查询客户是黑名单用户。如果是按照黑名单用户流程去处理。
-
查看客户的包裹状态,确定是否可以取消出库?
-
根据包裹的状态,判断是否客户可以自己操作取消出库?
-
如果包裹能够操作取消出库,判定是否会扣除耗材费?
-
客户明确可以取消出库,客服判断包裹在可取消状态下操作取消。
-
取消出库后,商品会重新上架到仓库中,需及时回复客户,并提醒客户办理相关的业务。
黑名单或者“拒付预警退款”客户,风控部的同事拦截包裹取消出库
客服查询到包裹备注有“拒付预警”、“争议”等字样时候,请注意!!!这是风控部的同事主动(拦截包裹)操作了取消包裹出库。
处理方式
1、接单时,请注意“黑名单”字样,如下图。同时通过erp--风控管理--黑名单,去查询客户是否是黑名单客户。如果是黑名单客户、疑似盗刷卡客户申请退款,需要操作取消出库的,联系风控部门的同事,具体核实处理意见。
2、当查询包裹备注,“拒付预警退款”取消包裹。客户询问其包裹的状态,就按照“系统检测到你的交易存在风险”的话术进行回复。
3、遇到有关黑名单相关的问题,如果不确定的,有疑问的,请内部工单联系风控的同事,核实之后再去回复客户。
(下图为:接单时,黑名单客户提醒,请留意查询)

(图例为拒付预警退款)

参考话术:【切记,不要直接复制】
(处理争议的同事会在确认到争议之后联系买手退货退款,注意处理需要联系其他部门的单子时都请先查询是否已有相关内部工单)
亲爱的客户,非常抱歉,遗憾的告知您系统检测到您的交易有高风险,我们无法继续为您提供服务,我们会退掉您购买的所有的商品,由于您的商品已经打包好了,我们的仓库我们要为您退货需要扣除以下费用。即您每个商品相应的手续费和相应的运输费、xxx(耗材费+增值服务费用)增值服务费(需要告知客户相应的耗材费不会退货,以及增值服务费,请客服将这部分内容修改后告知客户。)
退货需要一定的时间,请您耐心等待。当退款到达您的余额后,您可以申请退回银行卡。
A. 等待打包
a.延伸知识
由于仓库工作人员拣货完毕后,会去核对客户申请打包的商品与实际拣货是否一致,核对无误,就会将商品放到打包台附近等待打包。
等待打包阶段仓库工作人员不会去核对客户申请打包的商品与等待打包商品是否一致。
要等着包裹打包时,仓库的工作人员才会核对申请打包的商品与需要打包商品是否一致。
因此,在等待打包阶段,客户和客服都无法操作取消出库。
如果客户坚持需要操作取消出库,请客户等待包裹打包好之后,客户同意相应的耗材费系统不会退回,才能帮客户申请操作取消出库。
b.处理方式:
在等待打包阶段,客户和客服都无法操作取消出库。
如果客户坚持需要操作取消出库,请客户耐心等待,包裹打包好之后操作(注意:需要告知客户取消包裹之后已支付的耗材费不会退回)。
(图例为预付-等待打包)

(图例为预演-等待打包)

c.参考话术:
预付--等待打包
您好/亲爱的客户,很高兴为您服务,目前仓库工作人员正在打包您的包裹,在这个阶段仓库的工作人员无法中断打包,请您等包裹打包完成之后尽快联系我们,我们只能尝试为您处理,给您带来的不便,请您谅解。
如果打包完成之后,您仍需要取消包裹,您包裹所产生的耗材费及增值服务费我们不会退还给您,请您知悉。
温馨提醒您,包裹取消后,您可以在“仓库”页面重新勾选您需要打包的商品,生成新的包裹。为节省运费,您可以将多件商品放在一个包裹中运送,运费更加划算。(如果客户的商品中有鞋子,建议客户可以申请打包的时候,可以选择“去除包装”,或者选择增值服务折叠鞋盒3.5元人民币/双),有任何疑问,请随时与我们联系。祝您有美好的一天!
预演--等待打包
您好/亲爱的客户,很高兴为您服务,目前仓库工作人员正在打包您的包裹,在这个阶段仓库的工作人员无法中断打包,请您等包裹打包完成之后尽快联系我们,给您带来的不便,请您谅解。
如果打包完成之后,您仍需要取消包裹,您可以联系我们为您取消包裹。包裹取消后,您可以在“仓库”页面重新勾选您需要打包的商品,生成新的包裹。
温馨提醒您,为节省运费,您可以将多件商品放在一个包裹中运送,运费更加划算。(如果客户的商品中有鞋子,建议客户可以申请打包的时候,可以选择“去除包装”,或者选择增值服务折叠鞋盒3.5元人民币/双),有任何疑问,请随时与我们联系。祝您有美好的一天!
注意,话术一定需要根据语境进行修改
比如:
您好/亲爱的客户,很高兴为您服务,目前仓库工作人员正在打包您的包裹,在这个阶段仓库的工作人员无法中断打包,给您带来的不便,敬请谅解。
如果,您需要退款,请您在打包完成之后,联系我们申请取消包裹。取消包裹之后,您的商品将再次放回到您的仓库中,我们的订单代理才能为您申请操作退款。请您耐心等待。后续有任何疑问,请随时与我们联系。祝您有美好的一天!
B. 包裹待出库【原则上不接受取消】
处理方式
-
原则上不接受取消,如客户有实际需求,比如要退货、等待其他商品存储到仓库货架后一起打包,也是可以操作的。
-
注意,此阶段客户有取消出库的意向,请先点击“需要买家确认信息”,再跟客户回复信息,避免包裹被误发货。
-
当客户确认需要操作取消出库时,客服需要提醒客户耗材费不会退回,再取消出库。取消后需要点击“包裹产品重新上架”。如果包裹是临时库位号,需要内部工单联系仓库将包裹存储到正式的货架上之后才能取消成功。(若无此取消权限,请“内部工单--订单/包裹状态更改”,按照模版写清楚后由组长处理)

参考话术:
【引导客户正常发货】
您好/亲爱的客户,很高兴为您服务,您的包裹已经打包好了,即将从我们仓库运输至国际物流商,建议您不要取消包裹。祝您有美好的一天!
【客户有实际需求,比如要退货、等待其他商品上架一起打包,也是可以操作取消出库】
您好/亲爱的客户,很高兴为您服务,您的包裹已经打包完成,如果您仍需要取消包裹,您包裹所产生的耗材费及增值服务费我们不会退还给您。
温馨提醒您,包裹取消后,您可以在“仓库”页面重新勾选您需要打包的商品,生成新的包裹。为节省运费,您可以将多件商品放在一个包裹中运送,运费更加划算。(如果客户的商品中有鞋子,建议客户可以申请打包的时候,可以选择“去除包装”,或者选择增值服务折叠鞋盒3.5元人民币/双),有任何疑问,请随时与我们联系。祝您有美好的一天!
C. 出库待找货/等待交运
处理方式
由于等待交运是存在时间比较短的状态,一般只有在我们存在过失的情况下,紧急联系物流的同事,他们确认可以取消才能去操作取消。
此阶段操作取消出库,容易造成仓库漏装、装错货等情况。

参考话术:
【安抚劝解,客户有抱怨情绪的,可以跟组长沟通,申请运费优惠券】
您好/亲爱的客户,很高兴为您服务,您的包裹已经打包好了,即将从我们仓库运往您的身边,建议您不要取消包裹,给您带来的不便,敬请谅解。祝您有美好的一天!
您好/亲爱的客户,很高兴为您服务,您的包裹已经打包完成,但是因为xxxx原因(仓库在打包时,不小心将您xxx商品漏打包了,......请客服根据客户的实际情况编写),因此我们帮您将包裹取消出库。【(是否需要扣耗材费用等,根据语境,跟组长再确认一下。如果是我们仓库失误导致需要取消出库的,原则上是不收取的。)同时温馨提醒您,您包裹所产生的耗材费及增值服务费我们不会退还给您,请您知悉。】
【(根据语境考虑,是否需要给客户告知,以下内容)温馨提醒您,如果您后续操作取消打包,您商品将放回到您的仓库中。您可以将需要打包的商品勾选上,重新生成新的包裹。为节省运费,您可以将多件商品放在一个国际包裹中运送更为划算。(如果客户的商品中有鞋子,建议客户可以申请打包的时候,可以选择“去除包装”,或者选择增值服务折叠鞋盒3.5元人民币/双),后续有任何疑问,请随时与我们联系。祝您有美好的一天!】
D. 出库已发货
处理方式
-
告知客户现在物流的情况,安抚解释包裹已经发货,无法办理取消出库。
-
如果客户存在抱怨情绪,可以跟组长沟通,反馈,并尝试帮客户申请国际运费优惠券,进行安抚。
-
组长根据语境判断,是否同意给客户发放国际运费优惠券。

参考话术:
【安抚劝解,告知不能取消出库】
您好/亲爱的客户,很高兴为您服务,查询到您的包裹在xxx月xx日已经从我们仓库运输出去了。包裹正在运输途中,我们无法帮您取消出库,给您带来的不便,敬请谅解。祝您有美好的一天!
您好/亲爱的客户,很高兴为您服务,查询到您的包裹(告知物流状态)。包裹正在运输途中,我们无法帮您取消出库,给您带来的不便,敬请谅解。祝您有美好的一天!
温馨提示:如包裹取消后,优惠券没有退回。可以反馈组长确认情况是否属实,若属实,组长可以恢复优惠券
A. 预付待付款
处理方式:1、客户自行取消 2、客服帮客户取消
1、客户自行取消:登录账户,在包裹页面,点击“Cancel”,让客户可以自行取消(图例为预付待付款)

参考话术:
您好/亲爱的客户,很高兴为您服务,如果您需要取消包裹,请您登录账户,在包裹页面,点击“Cancel”。包裹取消打包之后,商品会重新放回到仓库中,您可以选择需要打包的商品,重新生成新的包裹。参考下图。
温馨提醒您,为节省运费,您可以将多件商品放在一个国际包裹中运送更为划算。(如果客户的商品中有鞋子,建议客户可以申请打包的时候,可以选择“去除包装”,或者选择增值服务折叠鞋盒3.5元人民币/双),后续有任何疑问,请随时与我们联系。祝您有美好的一天!
2、客服帮客户取消:客服用客户想要取消包裹的包裹ID在“国际出库包裹”页面准确的搜索到该包裹,然后点击右上角“待付款包裹取消”,然后点击“确定”。


B. 预演待付款
处理方式:1、客户自己取消 2、客服帮客户取消
登录账户,在Rehearsal页面,点击“Cancel”,让客户可以自行取消
(图例为预演待付款)

参考话术:
您好/亲爱的客户,很高兴为您服务,如需取消包裹,请您登录账户,在Rehearse页面,点击“Cancel”。参考下图。包裹取消后,商品会重新放回到您的仓库中,您可以重新选择需要打包的商品,生成新的包裹。温馨提醒您,为节省运费,将多件商品放在一个国际包裹中运送更为划算。(如果客户的商品中有鞋子,建议客户可以申请打包的时候,可以选择“去除包装”,或者选择增值服务折叠鞋盒3.5元人民币/双),后续有任何疑问,请随时与我们联系。祝您有美好的一天!
2、客服帮客户取消:客服用客户想要取消包裹的包裹ID在“国际出库包裹”页面准确的搜索到该包裹,然后点击右上角“待付款包裹取消”,然后点击“确定”。(若无此取消权限,请“内部工单--订单/包裹状态更改”,按照模版写清楚后由组长处理)


注意:预付/预演待付款状态下,客户如果七天内未付款,系统会在超期次日自动取消订单,恢复已上架状态。

无需扣耗材费的场景
A. 等待拣货
处理方式
当客户明确需要操作取消出库时,客服在国际出库包裹页面准确搜索到该包裹后操作取消出库。弹出框内需要备注清楚取消原因。(若无此取消权限,由于涉及时效,请飞书给组长处理)

(图例为预付包裹等待拣货)

参考话术
您好/亲爱的客户,很高兴为您服务,我现在会通知工作人员将您的包裹取消打包,取消包裹之后,您的商品将再次放回到您的仓库中,您后续可以选择需要打包的商品,重新生成新的包裹。
温馨提醒您,为节省运费,您可以将多件商品放在一个国际包裹中运送更为划算。(如果客户的商品中有鞋子,建议客户可以申请打包的时候,可以选择“去除包装”,或者选择增值服务折叠鞋盒3.5元人民币/双),后续有任何疑问,请随时与我们联系。祝您有美好的一天!
B. 拣货中
处理方式
当客户明确需要操作取消出库时,客服在国际出库包裹页面准确搜索到该包裹后操作取消出库。取消拣货→输入取消原因后点击确认→包裹回到等待拣货状态→操作等待拣货取消出库→点击确认。(如图例)(若无此取消权限,由于涉及时效,请飞书给组长处理)





(图例为预付-拣货中)

(图例为预演-拣货中)

参考话术
您好/亲爱的客户,很高兴为您服务,我现在会通知工作人员将您的包裹取消打包,取消包裹之后,您的商品将再次放回到您的仓库中,您后续可以选择需要打包的商品,重新生成新的包裹。
温馨提醒您,为节省运费,您可以将多件商品放在一个国际包裹中运送更为划算。(如果客户的商品中有鞋子,建议客户可以申请打包的时候,可以选择“去除包装”,或者选择增值服务折叠鞋盒3.5元人民币/双),后续有任何疑问,请随时与我们联系。祝您有美好的一天!
需要扣耗材费的场景
A. 预付-运费异常
处理方式
当客户需要操作取消出库时,客服需要提醒客户耗材费不会退回,客户同意后,再去操作取消出库。(若无此取消权限,请“内部工单--订单/包裹状态更改”,按照模版写清楚后由组长处理)
- 点击取消

- 确认过客户同意了耗材费增值服务费不退,点击确认

- 点击包裹内产品重新上架

- 包裹库位处输入包裹的原库位

- 点击确认后包裹运费会自动退回客户账户余额

由于是预付,已经预收了国际运费。所以在取消出库后,会扣除其耗材费、增值服务费,剩下的费用自动退回到客户账户中。
(图例为预付-运费异常)

参考话术
您好/亲爱的客户,很高兴为您服务,您的包裹已经打包完成,建议您登录您的账户,先点击“包裹”,再点击“ Pay Difference”,支付成功 xxx 元人民币后,仓库的工作人员会尽快将您的包裹运输出去。
如果您仍需要取消包裹,您包裹所产生的耗材费及增值服务费我们不会退还给您,希望您理解。
温馨提醒您,如果您后续操作取消打包,您商品将放回到您的仓库中。您可以将需要打包的商品勾选上,重新生成新的包裹。为节省运费,您可以将多件商品放在一个国际包裹中运送更为划算。(如果客户的商品中有鞋子,建议客户可以申请打包的时候,可以选择“去除包装”,或者选择增值服务折叠鞋盒3.5元人民币/双),后续有任何疑问,请随时与我们联系。祝您有美好的一天!
B. 预演-等待买家确认物流运输服务商付款
处理方式
当客户确认需要操作取消出库时,客服再去操作取消。(若无此取消权限,请“内部工单--订单/包裹状态更改”,按照模版写清楚后由组长处理)
- 点击取消

- 确认客户已经同意了耗材费增值服务费不退

- 包裹内产品重新上架

- 包裹库位处输入包裹的原库位

【由于是预演,已经收取了耗材费、增值服务费,取消出库时,该费用不会退还给客户。】

A . 预付--物流运输服务商无效-等待重选
处理方式
由于物流运输服务商无效-等待重选这个状态非常短,当客户需要操作取消出库时,告知客户先操作重选物流运输服务商,等待包裹状态变为“等待买家确认物流运输服务商付款”之后,我们才能操作取消出库。
这单物流运输服务商无效等待重选的就没有显示原因(买家 / 订单号:950305 / 10353271)



参考话术
您好/亲爱的客户,很高兴为您服务,您的包裹已经打包完成,如果您需要取消包裹,请您先去选择一条运输物流运输服务商并确认之后,我们才能为您操作取消。(待包裹的状态变更为“等待买家确认物流运输服务商付款”之后,我们才能取消包裹)温馨提醒您,您包裹所产生的耗材费及增值服务费我们不会退还给您,请您知悉。祝您有美好的一天!
【温馨提醒您,包裹取消后,您可以在“仓库”页面重新勾选您需要打包的商品,生成新的包裹。为节省运费,您可以将多件商品放在一个包裹中运送,运费更加划算。(如果客户的商品中有鞋子,建议客户可以申请打包的时候,可以选择“去除包装”,或者选择增值服务折叠鞋盒3.5元人民币/双),有任何疑问,请随时与我们联系。祝您有美好的一天!】
B . 预付-重选物流运输服务商
【注意:预付-重选了物流运输服务商之后,会变成-预演-等待买家确认物流运输服务商付款】
处理方式
当客户需要操作取消出库时,一线客服需要提醒客户耗材费不会退回,客户同意后,再去飞书上发任务联系组长、主管操作取消出库。
参考话术
您好/亲爱的客户,很高兴为您服务,您的包裹已经打包完成,如果您需要取消包裹,请您先去选择一条运输物流运输服务商并确认之后,我们才能为您操作取消。(待包裹的状态变更为“等待买家确认物流运输服务商付款”之后,我们才能取消包裹)温馨提醒您,您包裹所产生的耗材费及增值服务费我们不会退还给您,请您知悉。祝您有美好的一天!
【温馨提醒您,包裹取消后,您可以在“仓库”页面重新勾选您需要打包的商品,生成新的包裹。为节省运费,您可以将多件商品放在一个包裹中运送,运费更加划算。(如果客户的商品中有鞋子,建议客户可以申请打包的时候,可以选择“去除包装”,或者选择增值服务折叠鞋盒3.5元人民币/双),有任何疑问,请随时与我们联系。祝您有美好的一天!】