一、目的
1.让一线客服知悉包裹正常出库流程。
2.提升一线客服回复包裹出库业务的效率。
3.降低客服因解答错误造成客户体验感下降。
二、适用范围
本章业务知识适用于客服中心全体工作人员,包括但不限于客服代表、主管、经理等。
三、本章涉及业务范围
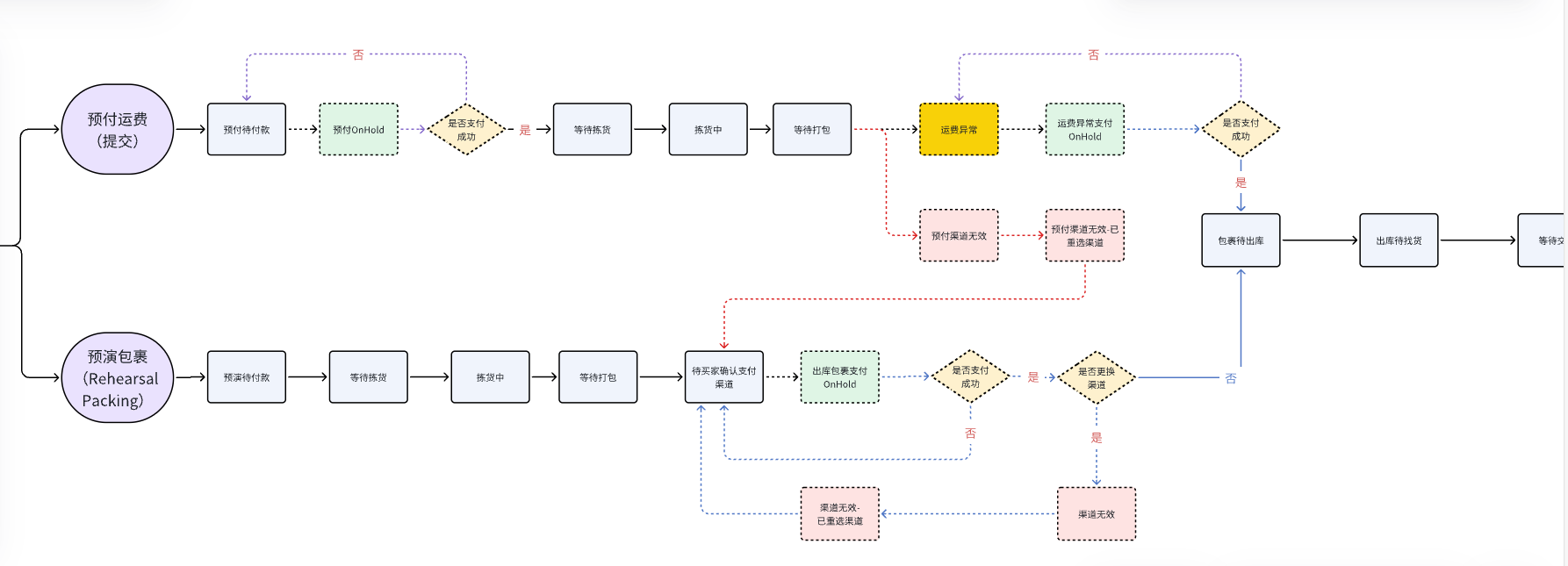
(一)出库总流程

(二)预演运费总流程

(三)、预演和预付的区别
其实在申请打包时两种方式所花费金额和时间都是一样的,只是先支付运费和后支付运费的区别,给您更多的选择。
-
“Rehearsal”是您先支付打包费用,我们给您打包完成称重之后您再选择运输物流商支付运费。
-
“Submit”是您先预估支付打包费用+选择运输路线支付运输费用,然后我们再给您打包、称重,如果打包完成后,实际运费相差不大我们会直接将您的包裹运输出去,如果打包后的实际运费大于预付运费过高,就会提醒您支付差价,请您知悉。
-
温馨提醒您:物流商计算运费是要考虑包裹的实际重量和体积重量的,哪一个数值大就会用哪个来计算运费。
-
如果您需要降低包裹的体积、总量,建议您在打包前选择“去除包装”,文字备注“去掉鞋盒”、选择“折叠鞋盒”的增值服务等。

(四)、预演运费各环节应对话术
正常环节
-
erp 展示

-
客户端展示

预演包裹支付成功之后,包裹信息就会从rehearsal页面转移到包裹页面去。
-
节点参考话术:
您好/亲爱的客户,很高兴为您服务,查询到您已经选择了您的商品提交了包裹,但您还没有支付包裹的耗材费。请您在您的“rehearsal”页面查看并支付您的包裹耗材费,仓库为您打包完成之后您就可以支付国际运费了。我们会尽快为您运输包裹,感谢您的支持,祝您有愉快的一天!
说明:客户支付成功包裹的耗材费之后,会由仓库将客户的商品捡出来打包,这是等待把商品捡出来的状态。此状态可以针对包裹做取消操作。
-
erp 展示

-
客户端展示

-
节点参考话术:
您好/亲爱的客户,很高兴为您服务,查询到您已经提交了包裹,仓库的同事正在为您打包并计算包裹重量,请您耐心等待。打包完成后您可以在包裹页面选择运输物流商并支付国际运费。感谢您的理解,祝您有愉快的一天!
4.拣货中-客户端仍然显示运费计算中
说明:客户支付成功包裹的耗材费之后,会由仓库将客户的商品捡出来打包,这是正在把商品捡出来的状态。此状态可以针对包裹做取消操作。
-
erp 展示

-
客户端展示

-
节点参考话术
您好/亲爱的客户,很高兴为您服务。请不要担心,仓库的同事会尽快为您打包的。感谢您的耐心等待,祝您有愉快的一天。
5.等待打包-客户端依然显示运费计算
说明:客户支付成功包裹的耗材费之后,会由仓库将客户的商品捡出来打包,这是已经将商品捡出来排队等待打包的状态。此状态不可以针对包裹做任何操作。(修改地址除外,此状态可以给客户修改地址)
如果此状态客户进线想要添加/移除商品,或者对包裹内商品添加增值服务,客服可【创建内部工单】,工单类型选择“客服提交”--“仓库受理”--“操作类”--“增值服务”,写明情况(按照内容栏模版)后由仓库同事核实处理。
请注意回复客户时不要承诺一定能够添加/移除,可以说尝试与仓库同事沟通,若仓库受理内部工单时已经打包完成了,则按照打包完成的情况操作二次打包;
-
erp 展示

-
客户端展示

-
节点参考话术
您好/亲爱的客户,很高兴为您服务,请您放心,目前仓库的工作人员正在按照您的要求为您打包,请您耐心等待。相信很快就可以为您打包了。感谢您的理解,祝您有愉快的一天!
6.等待买家确认渠道付款-重量计算完成
说明:仓库打包完成之后就会在客户端显示重量计算完成,等待客户选择运输物流运输服务商并支付国际运费。这个状态下可以取消包裹。
-
erp 展示

-
客户端展示

点击红色的支付按钮,即可选择物流运输服务商并支付国际运费

-
节点参考话术
您好/亲爱的客户,很高兴为您服务。您的包裹我们已经为您打包好了,现在需要您在”包裹“选择运输物流商并支付国际运费,支付完成后仓库的同事会尽快为您运输包裹。温馨提醒您,包裹在仓库免费存储的期限为30天,如果超过30天没有支付运费,您的包裹将会被销毁,请您及时支付。感谢您的支持,祝您有愉快的一天!
- 超过30天客户未支付,则第30天退运费(有运费可退的情况)并发送站内信告知客户;
- 客户可在退费后的2天内重选运输方式并支付运费寄出,erp状态仍然显示为“等待买家确认渠道付款”;
- 若2天后客户未支付,则客户端进入8天的包裹销毁倒计时:即客户端显示仓库存储期限已超时,8天倒计时内可选择延期存储或者支付国际运费运输包裹;erp端状态仍然为“等待买家确认渠道付款”;
- 超期:8天内客户未延期或未支付运费运输包裹,则erp端以及客户端均显示包裹销毁。此时包裹销毁后不支持付费追回。
7.包裹待出库
说明:客户选择物流运输服务商并支付运费之后,包裹会直接变成待出库状态。
-
erp 展示

-
客户端展示

-
节点参考话术
您好/亲爱的客户,请不要担心,您的包裹已经打包好了,预计1-2天内运输出去。请耐心等待一下。后续您可以在包裹页面关注包裹的物流信息。祝您有美好的一天!
异常环节
1.包裹在某个环节太久没有更新
说明:仓库可能会由于盘库等客观原因,导致打包的某一环节(等待拣货、拣货中、等待打包等)的时间延长,如果超过仓库的正常处理时效,可以去相应的仓库沟通群里提醒进度,并安抚客户耐心等待。
参考话术:
a.您好/亲爱的客户,很高兴为您服务。由于最近我们平台订单量增加,导致仓库等待打包的包裹增加,目前仓库的工作人员按照客户申请打包的时间尽快打包中,请您耐心等待。感谢您的理解,祝您有愉快的一天!
b.您好/亲爱的客户,非常抱歉让您久等了。最近我们平台订单量快速增加,导致临时积压了一部分需要打包的商品。请您不要担心,我们仓库的工作人员已经在尽快给您安排打包了,请您再耐心等待一下。再次感谢您的理解和支持,祝您有美好的一天!
c.您好/亲爱的客户,非常抱歉让您久等了,我已经把您的包裹ID发给仓库的工作人员,我会提醒他们尽快为您打包,请您耐心的等待一下,感谢您理解,祝您有愉快的一天!
d.包裹待出库超过1-2天
您好/亲爱的客户,由于最近等待被运输出仓库的包裹较多,仓库的工作人员已经在加快处理了,请求您的理解,后续您可以在包裹页面关注包裹的物流信息。祝您有美好的一天!(附上包裹页面查看追踪的截图)
(超过3天还是待出库的状态就参考知识库:”包裹待出库-到达物流商“,超过3-4天还没有运输出去的操作方法。)
2.拣货中-找不到货
说明:仓库在打包的环节中会因为一些客观因素,导致包裹中的某一件或者多件商品找不到,仓库会在包裹备注里将该商品备注为”拣货中-暂时找不到货“,并在接下来的3天尝试找货6次,如果仍旧找不到,则会将该商品状态更改为“仓库丢失",并将商品移出包裹,这时客服可以根据商品最新盘库时间判断是否【创建内部工单】--“升级受理”--”仓库丢失退款“,升级给组长/主管进行赔付。(参考内容栏模版)
-
erp 展示

-
客户端展示
在包裹页面的包裹数据里依然有该商品的呈现

在客户的订单列表里也展示的是正常状态

如果商品状态已经为"仓库丢失”,则客户端该商品展示为“lost”,参考“已上架-仓库丢失”。
3.打包完成需要取消包裹的
-
客户如果没有直接说明取消包裹的原因,则先询问客户取消包裹的原因,话术可以为”请告知我您需要取消包裹的原因,我为您查询是否有更好的解决方法。“
参考话术:
您好/亲爱的客户,由于您的商品已经打包好了,现在您要求让您包裹里面的商品重新回到仓库里吗?您的包裹拆开之后,您重新申请出库需要重新排队打包并计算包裹重量,由于近期我们的仓库处于货物堆积的状态,因此这个操作很可能会花费较久的时间,我们建议您直接运输您的包裹。
参考知识库:”取消包裹流程“
4.预演on hold
-
erp 展示

-
客户端展示

出现以上on hold状态时,一线员工暂时没有权限针对此支付状态进行操作修改,需要【创建内部工单】--”订单/包裹状态更改”给组长或者主管进行问题排查以及处理。(按照内容栏模版)
组长和主管可以参考文档进行问题排查以及处理。
注意!!☞技能比较熟练的同学即使能够在支付记录管理页面查询到该笔订单的状态,一定不可以点击交易记录旁边的取消按钮!

-
节点参考话术:
话术1
您好/亲爱的客户,很高兴为您服务!请不要担心,我已经转告相关工作人员为您核实这笔交易,如果核实到您确实支付了,会将您的支付状态修改为已支付。现在需要您耐心等待一下我们的核实结果。感谢您的支持,祝您有愉快的一天!
话术2
您好/亲爱的客户,很高兴为您服务,查询正在操作支付国际运费,稍后系统会校验您缴费情况,如果成功扣款,那么我们仓库的工作人员将开始为您进行包裹打包,如果未扣除成功的话,就请您在包裹页面上重新支付一下您的包裹运费,感谢您的支持,祝您有愉快的一天!
5.包裹到期续费/包裹销毁
包裹到期续费标准
状态为“等待买家确认渠道付款”、“等待买家确认信息”、“运费异常”的包裹,在仓免费存储期限30天,存储到期前10天开始,客户端出现续费按钮。续费每个包裹:支付20元续存30天


包裹到期后
等待买家确认渠道付款(30天)
→超过30天客户未支付,则第30天退运费(有运费可退的情况)并发送站内信告知客户;
→客户可在退费后的2天内重选运输方式并支付运费寄出,erp状态仍然显示为“等待买家确认渠道付款”;
→若2天后客户未支付,则客户端进入8天的包裹销毁倒计时:即客户端显示仓库存储期限已超时,8天倒计时内可选择延期存储或者支付国际运费运输包裹;erp端状态仍然为“等待买家确认渠道付款”;
→超期:8天内客户未延期或未支付运费运输包裹,则erp端以及客户端均显示包裹销毁。此时包裹销毁后不支持付费追回。
等待买家确认信息
→超过30天客户未与客服确认信息,系统不会自动更改状态退运费,客服需手动点击“超时未确认信息退运费‘’(有运费可退的情况)系统会自动发送站内信告知客户;包裹状态退回“等待买家确认渠道付款”;(包裹第7天/第15天有站内信提示)
→其余同上。
运费异常(30天)
→超过30天客户未支付,则第30天退运费(有运费可退的情况)并发送站内信告知客户;包裹状态退回“等待买家确认渠道付款”;
→其余同上。
以下为测试账号app端页面展示,请忽略图片中展示的时间勿被误导!

参考话术:
第一条
您好/亲爱的客户,很高兴为您服务。您的包裹已经超过免费储存的时间了,如果您想要延长包裹的存储期限,请您在您的“包裹”页面点击“续费”按钮,支付相应费用后就可以延长存储期限了。如果您不想延长存储期限,建议您尽快运输出您的包裹,超过期限后包裹会被销毁。感谢您的理解,祝您有愉快的一天!
第二条(刚刚超过30天)
您好/亲爱的客户,温馨提醒您,您的包裹已经超过了免费存储期限,请您在2天内,尽快前往“包裹”页面支付国际运费。请您放心,支付成功后,仓库的工作人员会尽快将您的包裹运输出去。如果您超过2天没有支付运费运输包裹,包裹将会进入销毁倒计时,8天后将送往销毁中心进行销毁。销毁后的包裹无法追回,请您理解。祝您有美好的一天!
包裹到期后已超过2+8天
参考话术:
您好/亲爱的客户,您的包裹在2025-xx-xx 就已经打包好了。包裹打包好之后,有30天的免费存储时间。在免费存储时间里您一直都没有支付国际运费/支付运费差额/确认包裹信息,所以包裹没有被寄出去。
现在您的包裹已经超过免费储存的时间很久了,我们邮件通知您的时候您没有及时续费也没有及时运输包裹,因此包裹已经被运往销毁中心进行销毁了,已销毁的包裹已经无法追回,请您谅解。感谢您的支持,祝您有美好的一天!
6.预演——当包裹过大时,仓库反馈需要进行拆分包裹中的商品进行打包
收到仓库反馈之后客服需要告知客户相关的处理方案让客户进行选择。
Tips:
1.注意时效的问题(7天),注意保证工单不被系统关闭。
2.仓库拆分包裹进行打包时是随机拆分,如果客户比较在意建议客户取消包裹让客户自行进行选择商品打包,并提醒客户单次选择打包商品数量不易过多。
3.注意检查客户的包裹是否有增值服务,如果没有增值服务记得更改对应的话术内容。
仓库反馈包裹过大是等待打包阶段使用以下话术进行。
第一次告知客户
亲爱的客户,目前我们收到仓库反馈,由于您需要打包的商品过多导致包裹体积过大无法运输。目前我们有以下的方案解决这个问题:
1.将您本次需要打包的商品随机分开进行打包,会再次扣除耗材费和增值服务费,打包完成后会需要支付xxx个包裹的运费。
2.我们为您取消本次打包,然后您重新选择商品进行打包,本次打包的耗材费和增值服务费将会退还给您。
提示:请您收到这个消息之后尽快回复我们您选择的处理方案。如果您未在我们首次联系您的7天内回复,我们将会取消本次打包,并且本次打包的耗材费和增值服务费将会退还给您,请您谅解。
如果客户没有回复,那么第二次告知客户(第一条消息发送后48小时-72小时)
亲爱的客户,目前还未收到您的回复,关于之前的状况有任何的问题您都可以联系我们的。希望您能尽快回复我们。
如果客户没有回复,那么第三次告知客户(第二条消息发送72小时内)
亲爱的客户,由于您的商品过多导致体积过大无法运输的问题,您还未回复我们。目前7天的等待时间即将到期,如果超过7天您还未回复我们,我们将会取消本次打包,并且本次打包的耗材费和增值服务费将会退还给您,请您谅解。
如果客户没有回复,那么处理时效超过7天(即第一次回复之后168小时)
亲爱的客户,由于您的商品过多导致体积过大无法运输的问题您还未回复我们,目前已经超过7天没有回复我们。
我们会取消本次打包,并且本次打包的耗材费和增值服务费将会退还给您,请您谅解。
(五)、出库待找货
参考话术:
您好/亲爱的客户,我们已经安排物流商提取您的包裹,后续将由物流商为您继续运输,请您耐心等待。后续您可以在包裹页面关注包裹的物流信息。祝您有美好的一天!(附上客户端追踪截图)
(六)、等待交运
参考话术1:
您好/亲爱的客户,请不要担心,我们已经在安排运输您的包裹了。请再耐心等待一下。后续您可以在包裹页面关注包裹的物流信息。感谢您的理解,祝您有美好的一天!(附上客户端追踪截图)
参考话术2:
您好/亲爱的客户,我们已经在安排将您的包裹运输出我们的仓库了,现在正在等待物流商来提取您的包裹,请您耐心等待。后续您可以在包裹页面关注包裹的物流信息。祝您有美好的一天!(附上客户端追踪截图)

(七)、出库已发货
参考话术:
您好/亲爱的客户,您的包裹已经运输出我们仓库了,现在正在转运至国际物流商的途中,等国际物流商收到您的包裹后会扫描入库再继续帮您运输。转运需要几天的时间,这几天您的包裹物流不会有更新,请您不要担心,请您几天后到包裹页面追踪您的包裹物流。感谢您的理解,祝您有愉快的一天!(附上客户端追踪截图)