一、目的
1.让一线客服知悉包裹正常出库流程。
2.提升一线客服回复客户预付运费相关业务的效率。
3.降低客服因解答错误造成客户体验感下降。
二、适用范围
本章业务知识适用于客服中心全体工作人员,包括但不限于客服代表、主管、经理等。
三、本章涉及业务范围
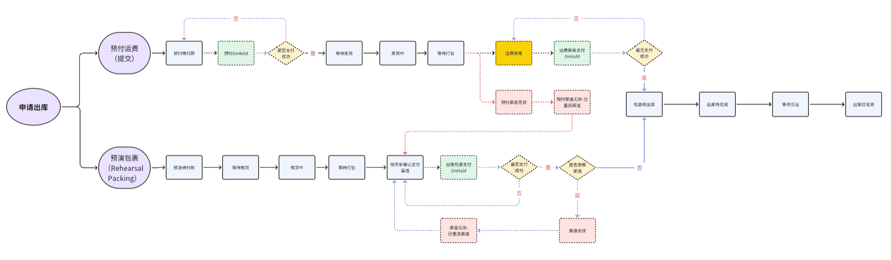
1、出库总流程

2、预付运费总流程

3、预演运费总流程

4、预演和预付的区别
其实在申请打包时两种方式所花费金额和时间都是一样的,只是先支付运费和后支付运费的区别,给客户更多的选择。
-
“Rehearsal”是客户先支付打包费用,我们给客户打包完成称重之后客户再选择运输物流运输服务商支付运费。
-
“Submit”是客户先预估支付打包费用+选择运输路线支付运输费用,然后我们再给客户打包、称重,如果打包完成后,实际运费相差不大我们会直接将客户的包裹运输出去,如果打包后的实际运费大于预付运费过高,就会提醒客户支付差价。
-
温馨提醒:物流商计算运费是要考虑包裹的实际重量和体积重量的,哪一个数值大就会用哪个来计算运费。
-
如果客户需要降低包裹的体积、重量,可建议客户在打包前选择“去除包装”,文字备注“去掉鞋盒”、选择“折叠鞋盒”的增值服务等。

四、预付运费正常状态各环节
提交预付时:
目前网站对提交打包时的预估重量做了一个调整:
以前:提交预付打包后,预估重量会显示出来,然后用户选择运输线路
现在:提交预付打包后,用户先选择运输线路,然后预估重量才会显示出来。修改后的预估重量是根据不同线路计费重计算的,因此同一包裹,用户选择不同线路,可能会看到不同的预估重量。
(如客户选择“预付”但无法选择运输线路时,可建议客户选择“预演”。选择“预演”后,包裹打包完成,再尝试选择运输线路。若依旧无法选择运输线路 ,【创建内部工单】,工单类型选择“客服提交”--“物流受理”--“操作类”--“物流运输服务商相关”,勾选相应的物流运输服务商,在内容栏备注清楚出库单号、客户需要邮寄的地址、排查了哪些情况后均无运输物流运输服务商可选等信息,联系负责人确认下是否有其他可以去的物流运输服务商方式。



1.1 erp 展示

1.2 客户端展示

1.3 节点参考话术:
您好/亲爱的客户,很高兴为您服务,查询到您已经选择了您的商品提交了包裹,但您还没有支付运费。请您在您的包裹页面查看并支付您的包裹运费,感谢您的支持,祝您有愉快的一天!
2.1 erp 展示

2.2 客户端展示

注意:(预付,客户已经支付预估运费,在客户后台显示“运费计算”并不是需要客户再次去支付运费。打包完成之后有可能会产生差额,此时需要客户支付差额,包裹才会变更包裹待出库状态。)
2.3 节点参考话术:
您好/亲爱的客户,很高兴为您服务,查询到您已经提交了包裹,仓库的同事正在为您打包,请您耐心等待,感谢您的理解,祝您有愉快的一天。
3.1 erp 展示

3.2 客户端展示

3.3 节点参考话术:
您好/亲爱的客户,很高兴为您服务。请不要担心,仓库的同事会尽快为您打包的。感谢您的耐心等待,祝您有愉快的一天。
4.1 erp 展示

4.2 客户端展示

4.3 节点参考话术:
正常打包话术:
您好/亲爱的客户,很高兴为您服务,请您放心,目前仓库的工作人员正在按照您的要求为您打包,请您耐心等待。相信很快就可以为您打包了。感谢您的理解,谢谢!
催促打包-太久状态没有更新
等待打包状态超过3天时,查询erp备注无其他影响后,需要创建工单向仓库询问当前时间过长的原因 客服提交 / 仓库受理 / 查询类 / 打包增值服务是否完成 。
参考话术1:
您好/亲爱的客户,很高兴为您服务,非常抱歉让您久等了,由于最近我们平台订单骤增,目前等待打包的商品增加,仓库已经安排更多的工作人员为客户打包了,请您耐心等待一下,我们会按照客户申请打包的时间先后顺序依次打包,相信很快就可以为您打包了。感谢您的理解,谢谢!
参考话术2:
您好/亲爱的客户,很高兴为您服务,非常抱歉让您久等了,由于最近我们平台订单骤增,目前等待打包的商品增加,目前仓库已经增加工作人员为客户打包了,请您耐心等待一下,我们会按照客户申请打包的时间先后顺序依次打包,本次我会帮您公司申请加急,通知仓库的工作人员优先为您打包了。感谢您的理解,谢谢!
您好/亲爱的客户,很高兴为您服务,非常抱歉让您久等了,我已经把您的包裹ID发给仓库的工作人员,我会帮您提醒他们尽快为您打包,请您耐心的等待一下,感谢您理解,谢谢!
-
erp 展示

-
客户端展示

-
节点参考话术:
正常出库
参考话术1:
您好/亲爱的客户,请不要担心,您的包裹已经打包好了,预计1-2天内运输出去。请耐心等待一下。后续您可以在包裹页面关注包裹的物流信息。祝您有美好的一天!
参考话术2:
您好/亲爱的客户,抱歉这么晚才回复您,您的包裹正在等待被运输出我们的仓库,请您耐心等待。后续您可以在包裹页面关注包裹的物流信息。祝您有美好的一天!
异常出库
参考话术1:
亲爱的客户,非常抱歉,由于最近的订单比较多,仓库现在已经有很多货物堆积了,所以您的包裹运输会比以前慢一些,我再次帮您催促,请您耐心等待。后续您可以在包裹页面关注包裹的物流信息。祝您有美好的一天!
参考话术2:
您好/亲爱的客户,由于最近等待被运输出仓库的包裹较多,仓库的工作人员已经在加快处理了,请求您的理解,后续您可以在包裹页面关注包裹的物流信息。祝您有美好的一天!
【注意:从包裹待出库及之后的状态,提醒客户查询物流,或者客户查询具体的物流状态时,都请给客户附下图,便于客户查询自己的物流信息】

erp 展示

客户端展示

节点参考话术:
参考话术:
您好/亲爱的客户,我们已经安排物流商提取您的包裹,后续将由物流商为您继续运输,请您耐心等待。后续您可以在包裹页面关注包裹的物流信息。祝您有美好的一天!
erp 展示

客户端展示

节点参考话术:
您好/亲爱的客户,请不要担心,我们已经在安排运输您的包裹了。请再耐心等待一下。后续您可以在包裹页面关注包裹的物流信息。感谢您的理解,祝您有美好的一天!
您好/亲爱的客户,我们已经在安排将您的包裹运输出我们的仓库了,现在正在等待物流商来提取您的包裹,请您耐心等待。后续您可以在包裹页面关注包裹的物流信息。祝您有美好的一天!

erp 展示

客户端展示

节点参考话术:
您好/亲爱的客户,您的包裹已经运输出我们仓库了,现在正在转运至国际物流商的途中,等国际物流商收到您的包裹后会扫描入库再继续帮您运输。转运需要几天的时间,这几天您的包裹物流不会有更新,请您不要担心,请您几天后到包裹页面追踪您的包裹物流。感谢您的理解,祝您有愉快的一天!
五、预付异常状态各环节应对话术
预付OnHold
erp 展示:

客户端展示:

节点参考话术:
出现以上on hold状态时,一线员工暂时没有权限针对此支付状态进行操作修改,需要【创建内部工单】,工单类型选择“客服提交”--“升级受理”--“订单/包裹状态更改”,写明情况给组长或者主管进行问题排查以及处理。
内容栏模版参考:订单号/XC单号:(对仓库请使用XC单号)
对客工单ID:
客户诉求:

组长和主管可以参考文档进行问题排查以及处理。
注意!!☞技能比较熟练的同学即使能够在支付记录管理页面查询到该笔订单的状态,一定不可以点击交易记录旁边的取消按钮!

话术1
您好/亲爱的客户,很高兴为您服务!请不要担心,我已经转告相关工作人员为您核实这笔交易,如果核实到您确实支付了,会将您的支付状态修改为已支付。现在需要您耐心等待一下我们的核实结果。感谢您的支持,祝您有愉快的一天!
话术2
您好/亲爱的客户,很高兴为您服务,查询正在操作支付国际运费,稍后系统会校验您缴费情况,如果成功扣款,那么我们仓库的工作人员将开始为您进行包裹打包,如果未扣除成功的话,就请您在包裹页面上重新支付一下您的包裹运费,感谢您的支持,祝您有愉快的一天!
拣货中-找不到货
erp 展示

客户端展示

节点参考话术:
【出现找不到货的背景:5月至8月份,我司新增仓库后,有涉及到搬仓库、商品调仓等,导致商品在搬运中出现未按照要求上架或者遗失。7月份之前的商品,如果出现拣货中——找不到货的,基本上视为仓库遗失。7月份之后,“拣货中——找不到货'需要先联系仓库的同事核实商品现在是否在仓库,如果确认不在仓库的,需要将商品改状态,改为“仓库丢失“。如果客户要重新购买的话先劝客户会等待很长时间,尽量引导客户直接赔偿。】
注意看仓库丢失的盘库时间是否超过了15天及以上。
参考话术1:
亲爱的客户,非常抱歉,由于最近仓库需要被打包的商品很多,您的订单XXX在打包的过程当中找不到了,我已经登记了您的信息反馈给理赔部门,后续理赔员将尽快为您审核处理,请您不要担心。您包裹里的其他商品我已经催促仓库的同事尽快为您打包了,请您知悉。
运费异常
erp 展示

客户端展示

节点参考话术:
参考话术1:
您好/亲爱的客户,您的商品我们已经为您打包好了,实际运费计算出来需要您补一下差价xx元,请您去包裹页面支付您的国际运费差额,您支付完成后我们就会给您运输到您家了。祝您有美好的一天!
参考话术2:
(运费数字,请根据客户的实际情况修改)
您好/亲爱的客户,打包之前您已经支付了系统预估的国际运费 xxx 元人民币,打包完成后您需要实际支付的国际运费是: xxx 元人民币,现在请您支付运费差价:xxx 元人民币。请您登录您的账户,先点击“包裹”,再点击“ Pay Difference”,支付成功 xxx 元人民币后,仓库的工作人员会尽快将您的包裹邮寄出去的。请参考下图操作,感谢您的配合,祝您有美好的一天!

参考话术3:
您好/亲爱的客户,物流商计算运费是要考虑包裹的实际重量和体积重量的,哪一个数值大就会用哪个来计算运费。 您可以通过运费试算页面去预估运费,输入包裹的需要邮寄的目的国家,您的包裹实重是: xxx g,体积: xxcm*xxcm*xxcm (通过体积重公式计算计算出体积重: xxx g),实重与体积重比较,取较大值,结合续费重要求,实际的计费重: xxx g。选择对应的运输物流商。最后,您就可以看到对应大概运输价格了。 本次包裹您实际需要支付国际运费:xxx 元人民币, 打包之前您已经预付了 xxx 元人民币,现在需要您支付差额xxx元人民币。请您登录您的账户,先点击“包裹”,再点击“click to pay”,支付成功xxx元后,仓库的工作人员会尽快将您的包裹邮寄出去的。感谢您的配合,祝您有美好的一天!


更多关于运费异常请查看《运费异常》文档
运费异常超过30天客户未补款,并且在超时后的2+8天内仍未在客户端付款的,则已支付运费的包裹退回运费后包裹销毁。
预付物流运输服务商无效-重选物流渠道
注意:客户支付了预付的费用后,仓库打包好了之后准备发货,才发现没渠道,物流就会重选渠道生成一个预演包裹。
此时如果没有运输服务商可供客户选择,则需要排查各项原因均无法运输后客服创建内部工单:“客服提交”--“物流受理”--“操作类”--“渠道相关” 后,根据预付包裹的渠道选择对应的四级目录。

erp 展示


客户端展示:

节点参考话术:
您好/亲爱的客户,很高兴为您服务。您的包裹已经打包好了,由于您之前选择的物流运输商无法正常运输这个包裹,因此,现在需要您重新选择物流运输商。请您不要担心,您之前支付的费用会直接抵扣到您新选择的物流运输商的国际运费里,但是如果您选择的新物流运输商的运费比之前选择的物流运输商的运费更贵,那么需要您额外支付一下运费差额。我们就会尽快给您安排邮寄出去,请您知悉。感谢您的理解,祝您有愉快的一天!
收到仓库反馈之后客服需要告知客户相关的处理方案让客户进行选择:
Tips:
1.注意时效的问题(7天),注意保证工单不被系统关闭。
2.仓库拆分包裹进行打包时是随机拆分,如果客户比较在意建议客户取消包裹让客户自行进行选择商品打包,并提醒客户单次选择打包商品数量不易过多。
3.注意检查客户的包裹是否有增值服务,如果没有增值服务记得更改对应的话术内容。
4.当包裹过大时,客户反馈取消包裹在等待打包阶段,取消包裹操作创建工单客服提交 / 升级受理 / 升级组长处理。(由组长对接技术进行处理。)
等待打包阶段使用以下话术。
等待打包阶段使用以下话术并按照时间发送给客户
第一次告知客户
亲爱的客户,很高兴为您服务,目前我们收到仓库反馈,由于您需要打包的商品过多导致体积过大无法运输。目前我们有以下的方案解决这个问题:
1.将您本次需要打包的商品随机分开进行打包,会再次扣除耗材费和增值服务费。
2.我们取消本次打包,取消后我们会将之前您支付的打包服务费和运费退还给您,您可以重新选择商品进行打包,请注意同批次打包的商品数量不要过多。
提示:请您收到这个消息之后尽快回复我们您选择的处理方案。如果您未在我们首次联系您的7天内回复,我们将会取消本次打包,取消后我们会将之前您支付的打包服务费和运费退还给您。退回的运费会退到您的账户余额中,建议您之后可以进行查看。
如果客户没有回复,那么第二次告知客户(第一条消息发送后48小时-72小时)
亲爱的客户,目前还未收到您的回复,关于之前的状况有任何的问题您都可以联系我们的。希望您能尽快回复我们。
如果客户没有回复,那么第三次告知客户(第二条消息发送72小时内)
亲爱的客户,由于您的商品过多导致体积过大无法运输的问题,您还未回复我们。目前7天的等待时间即将到期,如果超过7天您还未回复我们,我们将会取消本次打包,取消后我们会将之前您支付的打包服务费和运费退还给您。
如果客户没有回复,那么处理时效超过7天(即第一次回复之后168小时)
亲爱的客户,由于您的商品过多导致体积过大无法运输的问题您还未回复我们,目前已经超过7天没有回复我们。我们会取消本次打包,取消后我们会将之前您支付的打包服务费和运费退还给您。退回的运费会退到您的账户余额中,建议您之后可以进行查看。
完成打包以后使用以下话术并按照时间发送给客户
第一次告知客户
亲爱的客户,很高兴为您服务,目前我们收到仓库反馈,由于您需要打包的商品过多导致体积过大无法运输。目前我们有以下的方案解决这个问题:
1.将您本次需要打包的商品随机分开进行打包,会再次扣除耗材费和增值服务费。
2.我们取消本次打包,取消后我们会扣除耗材费和您选择的增值服务费并将剩余费用退还给您(退回的运费会退到您的账户余额中)。打包取消成功之后,您可以重新选择商品进行打包,请注意同批次打包的商品数量不要过多。
提示:请您收到这个消息之后尽快回复我们您选择的处理方案。如果您未在我们首次联系您的7天内回复,我们将会取消本次打包,并且扣除耗材费和增值服务费之后将运费退还给您。退回的运费会退到您的账户余额中,建议您之后可以进行查看。
如果客户没有回复,那么第二次告知客户(第一条消息发送后48小时-72小时)
亲爱的客户,目前还未收到您的回复,关于之前的状况有任何的问题您都可以联系我们的。希望您能尽快回复我们。
如果客户没有回复,那么第三次告知客户(第二条消息发送72小时内)
亲爱的客户,由于您的商品过多导致体积过大无法运输的问题,您还未回复我们。目前7天的等待时间即将到期,如果超过7天您还未回复我们,我们将会取消本次打包,并扣除耗材费和增值服务费之后将运费退还给您。
如果客户没有回复,那么处理时效超过7天(即第一次回复之后168小时)
亲爱的客户,由于您的商品过多导致体积过大无法运输的问题您还未回复我们,目前已经超过7天没有回复我们。我们会取消本次打包,并扣除耗材费和增值服务费之后将运费退还给您。
退回的运费会退到您的账户余额中,建议您之后可以进行查看。