一、目的
-
让一线客服知悉客户无法申请处理的原因。
-
熟练掌握,如何应对客户无法申请处理流程。
-
降低客服因解答错误造成客户体验感下降。
二、适用范围
本章业务知识适用于客服中心全体工作人员,包括但不限于客服代表、主管、经理等。
三、本章涉及业务范围

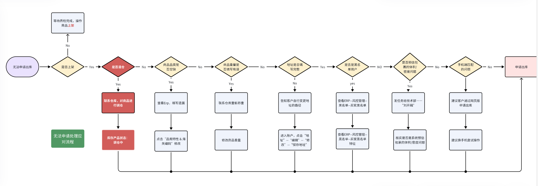
1.无法申请出库的应对流程
-
查看商品是否已经上架
-
入库包裹页面里已上架的商品是否存在混仓的情况。(已经支持混仓申请打包,该条已不适用) -
入库包裹页面里已上架的商品品类是否填写遗漏或错误。
-
入库包裹页面里已上架的商品重量是否填写错误。
- 包裹里是否含有转运订单且未填写申报价值。(预付需要客户填写该转运订单的申报)
-
客户地址是否没有填写完整。
-
判定是否是黑名单客户
- 以上问题都没有,考虑是否是客户手机端匹配的问题,让客户尝试电脑提交包裹。
-
以上几点都没有问题,就需要联系技术核实。
1.1 查看商品是否已经上架
-
当客户告知无法申请出库,优先需要通过ERP判定客户的购买的商品是否已经上架。

-
如果客户的商品状态为“已拍照”,就提醒客户耐心等待质检完成,商品上架后再去点击“仓库”勾选商品申请打包。

-
客户端界面,点击“订单”,可以查看到商品的质检情况。

-
提醒客户商品已经拍照完成,等待商品上架后,去申请出库。
参考话术:亲爱的客户/您好,您的商品已经拍照完毕,请您耐心等待一下,仓库的工作人员将您的商品放入“仓库”之后,您就可以点击“仓库”去申请商品打包。如果有疑问,欢迎您再联系我们,祝您有美好的一天!

1.2 查询入库包裹页面里已上架的商品是否存在混仓的情况。
-
在Erp上点击“入库包裹”--查看订单商品--判定客户名下的商品,是否在同一个仓库中。

-
如果客户的商品,不在一个仓库中,就需要【创建内部工单】,工单类型选择“客服提交”--“仓库受理”--“操作类”--“调仓”,按照内容栏模版写明情况联系仓库去对商品进行调仓。
-
(需要将客户的商品挪到客户的默认仓。默认仓:客户最新下单的商品在哪个仓库,哪个仓库就是该客户的默认仓。例如客户最新下单的商品对应的是简阳仓,则需要创建内部工单给其他仓库,将其他仓库的商品挪到简阳仓。其他仓存在多件商品需要挪的情况,内容栏里将多件商品的标签号备注清楚即可)


参考话术:
您好/亲爱的客户,请您不要担心,由于您的商品放在不同的仓库中,我会通知仓库尽快处理,可能需要一段时间,请您耐心等待,祝您有美好的一天!
1.3 入库包裹页面里已上架的商品品类是否填写遗漏。
-
关于商品品类勾选,目前是 AI 通过进行商品品类勾选,然后买手会商品上架前去补充、核对商品品类勾选, 俗称“打标”。
-
但由于目前订单量大,故有可能会有极少部分商品没有来得及打标,客户就去申请出库了。
-
主动帮客户勾选正确的商品品类。
-
操作路径--入库包裹--商品右侧的“品类特性 & 海关编码”--点下拉框,选择对应的商品品类。
参考进行打标。
特别注意商品中涉及有带电池、 内置电池、带磁、带电带磁、违禁品这几类的打标,一定要正确。
| (2)带内置电池类。如:发光鞋,台灯,LED灯,电子手表等,需要在对应品类下勾选内置电池 (巴黎世家有一款鞋内置电池) |
![]() |
| (3)带磁类。如:磁吸手机壳,磁吸钱包,磁吸手链等,需要在对应品类下勾选带磁性 (如果对应品类无带磁选项,则在日用品下勾选带磁性) |
![]() |
| (4)带电带磁类。如:控制器(手柄),蓝牙耳机,电动理发器等,需要勾选带电带磁 | ![]() |
![]() |
|
| 三,违禁品 如:打火机,枪型物品,指虎等,在打标时勾选易燃品,然后申请退货 |
|




1.4 入库包裹页面里已上架的商品重量是否填写错误。
解释思路
-
订单中,商品的带包装/净重是指的单件商品的重量。
-
客户可能批量购买商品,仓库在称重完成后,有可能会误将几件商品的总重量录入系统。因此,我们需要结合生活常识初步去进行判定商品重量是否有误。如果无法确定的,可以【创建内部工单】--“仓库受理”--“查询类”--”商品重量核实“,写明情况上传凭证后仓库进一步核实。(按照内容栏模版)
-
一线客服先填写,
提供产品标签号,产品入库截图(错误的原始数据截图),商品重量有误请核实。
-
【例如:XC000002875980 (CQ-39-7-4 - Chengdu)】,商品重量有误请核实。


已上架的商品重量填写错误--Erp 展示 修改前

已上架的商品重量填写错误--Erp 展示 修改后

1.5 客户地址是否没有填写完整。
-
引导客户登陆账户,点击“地址”,查看自己的地址是否有正确。如果不正确,在配送地址右侧点击“编辑”,进行修改,填写正确的邮寄地址,点“保存地址”。
即:进入账户,点击“地址”--“编辑”--“修改”--“保存地址”
客户未登记邮寄地址--客户端网页版

客户补充登记邮寄地址--客户端网页版

1.6 关于黑名单客户不能申请出库
解析思路
黑名单客户无法申请出库,有三种情况,分别是①拒付、争议黑名单;②高风险黑名单;③黑名单用户关联。
① 情况拒付、争议黑名单
首先,去查看ERP--风控管理--黑名单--买家黑名单--通过客户ID,查询客户的订单状态--备注含“拒付”、“争议”字样--如下图
然后,在回复客户的时候,告知客户其账户受限;
接着,引导客户撤销争议。关于撤销争议的流程请看下方文档。
最后,安抚解释,承诺我们会尽快帮助客户解决问题。
若客户表示撤销了争议,请客户提供凭证,收到客户凭证后可创建内部工单,工单类型选择“客服提交”--“风控受理”--“操作类”--“风控审核”,写明情况(按照内容栏模版)并上传凭证后由风控同事处理。
② 高风险黑名单
首先,去查看ERP--风控管理--黑名单--买家黑名单--查询客户的id--确认黑名单用户
然后,判断该黑名单用户,是否是“盗刷卡”、或者“高风险交易”
最后,根据银行卡盗刷用户的话术,或者高风险交易用户进行回复。
③ 黑名单用户关联
首先,去查看ERP--风控管理--黑名单--买家黑名单--查询客户的id--查询是否是符合黑名单用户的特征--如下图
然后,联系风控的同事,去进一步核实该用户是否是黑名单。
最后,等待风控的同事核实后,再针对风控同事反馈的意见回复客户。
④如果遇到以下黑名单相关问题
黑名单用户同意充值争议金额以解封;
(创建内部工单--“操作类”--“风控审核”,写明情况并上传凭证)(按照内容栏模版)
黑名单用户表明要发起更多争议;
黑名单用户退款(Reimburse)以及退款到账问题;
黑名单用户退款(Reimburse)以及退款到账问题;
因地址和电话被风控命中拉黑后续处理;
黑名单用户赔偿相关问题(运费差价,包裹赔偿,重复支付);
黑名单反馈余额异常;
(创建内部工单--“客服提交”--“风控受理”--“查询类”--“黑名单相关”,会由相应的风控同事处理)(按照内容栏模版)

不同场景应对流程及话术
① 拒付、争议黑名单

参考话术
关于客户是黑名单客户(仅仅只针对买家黑名单页面备注那一栏出现:拒付或者是争议两个关键词)不能申请商品出库的,参考话术如下。
亲爱的客户/您好,很高兴为您服务!查询到您购买的商品【请务必结合客户的实际情况进行回复:如:已经有部分到达了我们的仓库了(我们已经为您质检了)......】但是我们收到了银行的通知,您针对您的这笔交易发起了争议,所以为您保护您账户的资金安全,我们暂时限制了您的购物账户。可以告知我们您发起争议的原因吗?在购物过程中您需要任何帮助都可以联系我们,我们会帮助您解决问题的,我们始终将顾客的满意度放在第一位,您的意见和建议都对我们非常重要。如果可以的话,希望您能关闭这个拒付,争议被撤销之后您就可以继续选购其他的商品了,期待您的答复!
遇到客户有争议或者有退款纠纷的时候,按时上面的话术沟通后,客户不接受,可以参考下面的话术再安抚解释。
为了保证您有愉快的购物体验并维护您的账户信誉,如果您在购买过程中有任何疑问,请随时与我们联系。我们将非常乐意为您提供帮助。如果我们未能及时回复,请耐心等待,并请相信我们始终在这里为您提供支持。
客户说取消了争议,我们该怎么处理?
答:大部分支付方式,比如Nuvei,pacypay等需要顾客提供证明,证明自己联系银行撤销了争议。如果大家在黑名单看到是Cticon的争议,直接创建内部工单--“操作类”--“风控审核”说明情况(按照内容栏模版)提供凭证,给@彭爽Ida 或者@鲁晓丽Lucy ,由这两位同事去核实情况。


②高风险黑名单
首先,去查看ERP--风控管理--黑名单--买家黑名单--查询客户的id--确认黑名单用户
然后,判断该黑名单用户,是否是“盗刷卡”、或者“高风险交易”
最后,根据银行卡盗刷用户的话术,或者高风险交易用户进行回复。



A 如果是银行卡盗刷用户,发送以下话术:
尊敬的客户,
我们注意到您的最近一次交易因系统提示存在潜在风险而未能成功。对此给您带来的不便,我们深感抱歉。
为了帮助您顺利完成后续的交易,请您提供以下信息:
-
有效的身份证件
-
银行卡的正面显示银行卡前6位和后4位的图片
一旦收到这些资料,我们将尽快协助您向银行提交解除风险申请。
感谢您的理解与配合!如果有任何疑问或需要进一步的帮助,请随时联系我们。
如果客户提供了,一定要核查凭证完整且正确后,通过创建内部工单--“操作类”--“风控审核”,将客户ID,问题等描述清楚,由风控同事核实解决。(凭证不全或者有问题不可反馈)(按照内容栏模版)
B 如果是高风险交易用户:
处理流程:
跟客户索要支付银行卡的前六位和后四位的图片来证明这笔交易确实是他本人的交易。
a.如果可以证明,则可以解除高风险继续为客户服务;
b.如果客户无法提供且已经有下单的商品在我们的仓库里,则建议客户退货退款。
参考话术:
让客户自己申请订单退款的的话术:
亲爱的客户,非常抱歉,遗憾的告知您系统检测到您的账号有高风险,我们无法继续为您提供服务,请您申请您所有的订单退款。
注意:如果客户的商品到达仓库了尽量联系买手把能退的商品都退了。
让退货的话术:
亲爱的客户,非常抱歉,遗憾的告知您系统检测到您的交易有高风险,我们无法继续为您提供服务,我们会退掉您购买的所有的商品,由于您的商品已经到达我们的仓库我们要为您退货需要扣除您每个订单相应的手续费和(10CNY+原订单运费)的运输费,您的钱我们会退到您的账户余额,退货需要一定的时间,请您耐心等待。当退款到达您的余额后,您可以申请退回银行卡。
(处理争议的同事会在确认到争议之后联系买手退货退款,注意在任何群里问问题都先用相关ID查一查聊天记录)
③黑名单用户关联
首先,去查看ERP--风控管理--黑名单--买家黑名单--查询客户的id--查询是否是符合黑名单用户的特征--如下图
然后,联系风控的同事@@彭爽Ida 或者@鲁晓丽Lucy ,去进一步核实该用户是否是黑名单。
最后,等待风控的同事核实后,再针对风控同事反馈的意见回复客服。

1.7 客户申请出库报错提示 Invalid parameter(s): declaration_info 无效参数:声明信息。


第一步,客服需要点进客户已上架的商品的品类里查看是否有“申报品名无效”的提示:

第二步,如果有,则需要客服点击“修改品类&申报”商品进行重新打标。(需要参照--商品打标标准,如果不熟悉打标步骤请咨询组长)
商品打标-标准 https://kxi214d7zyc.feishu.cn/sheets/EIhosOzXTh2iGVtd2wIcSZcnnhc


1.8 以上问题都没有,考虑是否是系统预估包裹的体积/密度问题(可以联系技术)
处理流程:
1、先联系组长帮忙进一步核实是否前面几个环节都判断正确。
2、如果组长核实,客户没有上述的问题,则组长创建飞书中任务,联系技术核实此问题。
注:,请参考此文档!

1.8 以上问题都没有,考虑是否是客户手机端匹配的问题,让客户尝试电脑提交包裹。
参考话术:
亲爱的客户/您好,如果您的手机暂时无法操作的申请打包,建议您使用电脑尝试操作一下,如果更换电脑也无法操作申请打包,烦请您截图发给我,我们会尽快帮您核实处理,祝您有美好的一天!